根據教育部、北京教育考試院相關文件及北京建筑大學報考點公告要求,北京建筑大學(1116)報考點采用網上確認的方式,網上信息確認系統支持手機端和PC端登錄(建議考生使用手機端登錄操作)。凡選擇1116報考點且符合報考點要求,并已按規定繳納報考費的考生(不含推免生)均應在規定時間內完成網上確認。未按要求確認網報信息的考生,報名無效。
一、網上確認時間
1116報考點網上確認時間為:2020年11月8日08:30-11月10日16:00。
1116報考點重傳材料的時間為:2020年11月8日08:30-11月10日17:00。
注意:建議考生盡量不要在確認的最后一天提交審核材料,以免因審核不通過沒有充足的時間準備補充材料。審核未通過的考生應根據提示重新提交相關材料。

二、所需材料及要求
1.網上確認時,所需材料均需提供jpg格式圖片(照片或電子掃描件),單張圖片大小不超過2MB。所有材料原件網上確認期間請留存備查,如網上確認核查發現相關材料存疑情況,我校會要求考生提供手持原件照片或到校現場核查原件。
2.身份證丟失或不在有效期內:提供派出所開具的臨時身份證明(需帶本人照片)。
3.學生證丟失、學生證注冊不完整無法判定應屆生身份(專升本學生、延期畢業學生、補辦學生證等情況):提供學信網在線打印的《教育部學籍在線驗證報告》或學校教務部門出具的應屆生學籍證明(須在證明中注明學制、預期畢業年月并粘貼本人近期一寸彩色照片并加蓋校級公章)。
4.勞動合同中工作單位信息須與網上報名時填寫的工作單位信息一致,勞動合同公司名稱應與社保繳費信息公司名稱一致,如不一致,需勞動合同公司出具說明解釋原因并加蓋公章。勞動合同、社保證明、檔案在京證明均需原件,缺一不可。
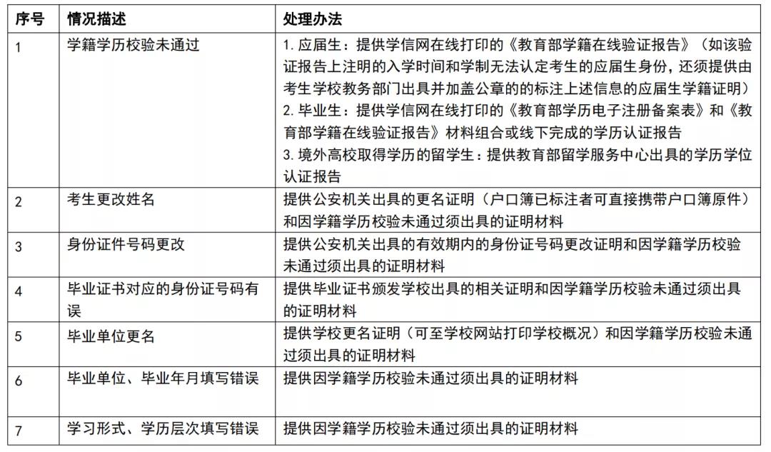
三、未通過教育部報考信息校驗處理辦法
經教育部對考生報名信息校驗,考生如出現以下情況,請按處理辦法準備相關證明材料進行網上確認。
四、相關材料辦理方法及樣例
1.北京市社保繳費證明
打印方法:線下辦理打印或網上服務平臺打印http://rsj.beijing.gov.cn/csibiz/fwzn/qyjl/202003/t20200312_1698284.html
網上服務平臺打印網址:
http://fuwu.rsj.beijing.gov.cn/bjdkhy/ggfw/f/07
打印時間需在11月初,為避免網絡擁堵或打印人數限制,請考生務必及時申請。如社保為勞動合同單位委托其他公司代繳,網上確認時須提供代繳證明原件照片:該證明須加蓋勞動合同單位公章或勞動合同單位人事部門公章;證明內容為:我單位委托××公司,為我單位員工××繳納北京市社會保險,特此證明。如考生勞動合同單位名稱與社保個人權益記錄中單位名稱不一致,網上確認時須提供相應解釋說明,并加蓋勞動合同單位公章或勞動合同單位人事部門公章。
《社會保險個人權益記錄》樣例:

2.《教育部學籍在線驗證報告》《教育部學歷證書電子注冊備案表》或線下學歷認證報告打印和辦理方法:
https://mp.weixin.qq.com/s/me-FWaJAb4xez7rqd7t7Qw
《教育部學籍在線驗證報告》樣例:

線下學歷認證報告(2001年及以前畢業)樣例:

3.教育部留學服務中心出具的學歷學位認證報告辦理辦法及樣例:
提供已經認證的紙質報告或登錄教育部留學服務中心網上服務大廳(http://zwfw.cscse.edu.cn/)下載打印的電子證照認證結果。
辦理指南:
http://zwfw.cscse.edu.cn/cscse/xlxwrz/391584/index.html,咨詢電話:010-62677800,地址:北京市海淀區北四環西路 56 號輝煌時代大廈 6 層。
紙質認證報告樣例:

4.入伍批準書(非入伍通知書)和退出現役證樣例:

入伍批準書一般在個人檔案中,需從檔案中取出復印后加蓋檔案部門公章(視為原件)。不能使用入伍通知書代替。

五、網上確認流程安排
1.考生登陸:考生進入網上確認系統(網址:yz.chsi.com.cn/wsqr/stu/,后附二維碼,建議考生使用手機端操作)登錄頁面后,輸入“研招網”上報名系統的用戶名及密碼登錄,核對本人的網報信息、按要求上傳相關材料照片后,等待審核結果。待報名系統提示確認成功,方可完成網上確認流程。
2.認真閱讀:《北京市報考點選擇規定》、《北京市2021年全國碩士研究生招生考試報名考生須知》、《2021年全國碩士研究生招生考試北京建筑大學報考點公告》,簽定《考生誠信考試承諾書》。
3.上傳材料
(一)考生本人身份材料照片
所有考生均須按照要求,上傳本人身份材料照片1-4。
(1)照片1:考生本人近三個月內標準照(將用于準考證照片)
1).考生近三個月內標準照,正面、免冠、無妝、彩色頭像電子證件照,背景須為藍色或白色;
2).格式為jpg或jpeg,建議大小不超過10M,寬高比例3:4;
3).正臉頭像,人像水平居中,人臉的水平轉動角,傾斜角,俯仰角應在±10度之內。眼睛所在位置距離照片上邊沿為圖像高度的30%-50%之間。頭像左右對稱。姿態端正,雙眼自然睜開并平視,耳朵對稱,嘴巴自然閉合,左右肩膀平衡,頭部和肩部要端正且不能過大或過小,需占整張照片的比例為不小于2/3;
4).臉部無遮擋,頭發不得遮擋臉部、眼睛、眉毛、耳朵或造成陰影,要露出五官;
5).照明光線均勻,臉部、鼻部不能發光,無高光、光斑,無陰影、紅眼等;
6).人像對焦準確、層次清晰,不模糊;
7).請不要化妝,不得佩戴眼鏡、隱形眼鏡、美瞳拍照;
8).圖像應真實表達考生本人近期相貌,照片內容要求真實有效,不得做任何修改(如不得使用PS等照片編輯軟件處理,不得對人像特征(如傷疤、痣、發型等)進行技術處理,不得用照片翻拍);
9).請務必謹慎上傳符合上述全部要求的照片,對考生提供的無法清晰、準確辨識的照片,將置為“審核不通過”,考生須重新提交照片材料進行審核。
(2)照片2、3:考生本人身份證正反面圖片
考生本人有效居民身份證原件,分別上傳正、反面兩張圖片。請確保身份證邊框完整,證件字跡清晰,亮度均勻。
(3)照片4:考生本人手持身份證
拍攝時,考生將持證的手臂和上半身整個拍進照片,頭部和肩部要端正,頭發不得遮擋臉部或造成陰影,要露出五官;確保身份證上的所有信息可見、完整。要求為jpg格式。
以上考生身份材料照片,考生均不得化妝,不得佩戴眼鏡、隱形眼鏡、美瞳等;照明光線均勻,臉部無高光、光斑、無陰影、紅眼等;頭發不得遮擋臉部或造成陰影,要露出五官,并能如實地反映本人近期相貌(不可用Photoshop等各類照片編輯軟件處理,不可用照片進行翻拍)。
(二)其他材料
材料內容及要求詳見http://yjsy.bucea.edu.cn/zs/zstzgg/d43b27c2e40345939aedb20a66f09cce.htm《2021年全國碩士研究生招生考試北京建筑大學報考點公告》,請對應相應情況類別,提前準備好有關材料,并根據網上確認的提示信息和材料提交要求,提交有關材料。
4.查看審核結果、及時補充材料
按照“研招網”網上確認的要求,考生上傳電子證明材料以完成網上確認手續。如系統反饋“審核通過”,則說明考生已完成網上確認。如系統反饋“審核不通過”,則考生須根據提示內容在規定時間內補充材料,逾期不補充或補充后仍不符合要求者,無法完成網上確認。未完成網上確認的考生不得參加考試。如考生因報錯考點導致審核不通過,請盡快聯系戶口所在地省招生考試院重新選擇報考點。
六、其他說明
1.考生報名過程中提交的信息與本人實際情況不符者,一經查實,即取消其報名資格。網上確認時,如考生未按要求上傳規定的證件和材料或網報信息與上傳的證件、證書等不相符的,本報考點不予網上確認,已交的報考費不退,責任自負。考生未能按時參加考試,已交報名費不退。
2.往屆生兩種情況都符合者(戶口所在地為北京/具有2020年在京連續繳納6個月<含>以上社保記錄且人事檔案存放單位在京),按其中一種情況提交材料即可。
3.因更改姓名或身份證號碼導致的學歷(學籍)校驗未通過的考生,還須上傳具有更改記錄的戶口本(簿)或公安機關開具的相關證明及復印件,用以審核備案。
4.錄取當年入學前方可獲得教育部留學服務中心出具的《國(境)外學歷學位認證書》的考生,須提供境外高校近期提供的成績單或者在讀證明。
5.以同等學力身份報考我校的考生(報考MBA、MPA除外),須上傳所報考學院出具的同意報考證明。
6.報考“退役大學生士兵”專項碩士研究生招生計劃的考生還應提交本人《入伍批準書》和《退出現役證》。
7.考生與工作單位或人事檔案所在單位因報考碩士研究生而產生的一切糾紛由考生自行處理,與招生單位無關。若因人事問題使我校無法正常調取考生檔案,造成考生不能復試或無法被錄取的后果,責任自負。
8.非全日制考生須報考定向就業,否則我校將取消考生的報考資格,一切后果考生自負。
9.網上確認期間,我校接收電話咨詢,咨詢時間為11月8日-10日上午8:30-11:30,下午13:30-17:00。請考生本人咨詢,不受理家長咨詢。咨詢電話:010-68322241/68364458。
原文標題:2021年全國碩士研究生招生考試北京建筑大學(1116)報考點網上確認公告
原文鏈接:http://yjsy.bucea.edu.cn/zs/zstzgg/4475c10fca5b4f1693ab02bf30cf636f.htm
以上就是小編整理“2021考研網報信息:北京建筑大學(1116)報考點2021年全國碩士研究生招生考試網上確認公告”的全部內容,想了解更多關于網報信息和報考點信息的同學可以持續關注研線網!