全國碩士研究生招生考試報名流程包括網上報名和網上確認(或現場確認)兩個階段。網上報名已經結束,各報考點即將開始網上確認或現場確認工作。請各位考生關注報考點相關公告。
中國農業大學報考點(考點代碼1119)采用網上確認的方式,相關要求如下:
一、受理對象
(一)報考中國農業大學和中國農業機械化科學研究院,網上報名時選擇中國農業大學報考點(1119),且已完成繳費的下列考生:
1.北京地區高校的應屆考生;
2.有北京市戶籍的往屆考生;
3.在北京市工作的往屆考生。
(二)報考京外招生單位,網上報名時選擇中國農業大學報考點(1119),且已完成繳費的本校應屆本科畢業生。
二、確認方式
中國農業大學考點(1119)全國研究生招生考試網報信息確認采取網上確認方式。網上確認系統同時支持PC端和手機端。考生登陸頁面后,輸入學信網帳號、密碼,核對本人網報信息、按要求上傳相關材料照片后等待審核結果。
網上系統網址:
https://yz.chsi.com.cn/wsqr/stu/
或用手機瀏覽器(非微信)掃描下方二維碼:
三、網上確認安排
(一)初次上傳材料時間:11月7日上午9:00—11月10日中午12:00。建議盡量不要在最后一天提交審核材料,以免因審核不通過沒有充足的時間準備補充材料。
(二)上傳材料后審核不通過考生,補充材料上傳截止時間為11月10日下午16:00。
(三)考生須于上述規定時間通過網上確認平臺,完成本人的“核對網報信息、上傳本人準考證照片、上傳身份證照片、上傳手持身份證照片及其他相關材料照片”等手續,逾期不再補辦。
(四)考生必須完成上述手續且考點審核通過,否則網上報名信息無效。
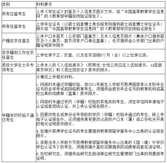
四、上傳照片及其他材料
(一)本人近三月內正面、免冠、無妝、彩色電子證件照
(二)本人有效居民身份證原件正反面照片,分正、反面兩張上傳,請確保身份證邊框完整,字跡清晰,亮度均勻。
(三)本人手持身份證照片
(四)其他材料

特別提醒:考生提交的材料務必真實、有效,如有提供虛假材料,導致不能考試、錄取的責任由考生本人承擔。
五、審核結果反饋
(一)審核結果一般在36小時內通過確認系統反饋(提交材料考生人數過多及特殊情況除外),請考生及時登錄確認系統查詢審核結果,同時,審核系統將通過短信和站內信提醒考生。站內信查收方式見下圖:

(二)系統反饋“審核通過”的考生說明考生順利完成了2021年研究生報名信息確認工作。凡是提示“審核不通過”的考生請根據提示內容在規定時間內補充材料,逾期不補充或者補充仍然不符合要求者,則無法完成網上確認。
六、注意事項
(一)考生須確保填報及上傳的所有信息的真實性和準確性,如有弄虛作假,一經發現,取消其報名資格,如因誤填、錯填或虛假填報造成不能確認或考試的,后果由考生本人承擔。
(二)網上確認期間不能修改考生報名信息。
(三)報考點咨詢電話:010-62732880,郵箱cauyzb@cau.edu.cn,地點:北京市海淀區圓明園西路2號中國農業大學西校區主樓二層會議室。
中國農業大學研招辦
2020年11月2日
原文標題:2021年全國碩士研究生招生考試中國農業大學報考點(1119)網上確認公告
原文鏈接:http://yz.cau.edu.cn/infoSingleArticle.do;jsessionid=D9BC3D9B2CF711722BEDC1C5908F6DE0?articleId=1001951
以上就是小編整理“2021考研網報信息:中國農業大學報考點(1119)2021年全國碩士研究生招生考試網上確認公告”的全部內容,想了解更多關于網報信息和報考點信息的同學可以持續關注研線網!