2022年南京理工大學知識產權學院法律(非法學)調劑信息
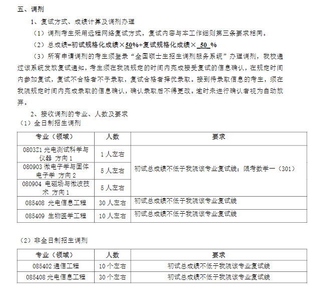
五、調劑
1、復試方式、成績計算及調劑辦理
(1)調劑考生采用遠程網絡復試方式,復試內容與本工作細則第三條要求相同。
(2)總成績=初試規格化成績×50_%+復試規格化成績×_50_%
(3)所有申請調劑的考生須登錄“全國碩士生招生調劑服務系統”辦理調劑,我校通過該系統發放復試通知,考生須在我院規定的時間內完成接受復試的信息確認,在規定時間內參加復試,復試不合格者不予錄取,復試合格者擇優錄取。接到待錄取信息的考生,須在我院規定時間內完成錄取的信息確認,確認錄取后不得更改。逾時未進行確認者視為自動放棄。
2.接收調劑的專業、人數及要求
2022年南京理工大學電子工程與光電技術學院碩士調劑信息

南京理工大學2022年瞬態物理重點實驗室調劑信息
以上就是小編整理“2022考研調劑:南京理工大學2022年研究生調劑信息匯總”的全部內容,想了解更多調劑信息,請持續關注本網站。
一、接收調劑專業和人數
|
專業(領域) |
人數 |
要求 |
|
|
080104工程力學 |
6人左右 |
相同或相關專業且初試成績不低于實驗室該專業復試分數線 |
|
|
080701工程熱物理 |
2人左右 |
||
|
082602兵器發射理論與技術 |
082602(01)先進發射與飛行控制理論與技術 |
2人左右 |
|
|
082602(02)高超聲速彈箭推進增程理論與技術 |
2人左右 |
||
|
082602(03)新型彈箭跨介質毀傷理論與技術 |
2人左右 |
||
|
085506兵器工程 |
15人左右 |
||
|
085407儀器儀表工程 |
3人左右 |
||
|
085802動力工程 |
3人左右 |
||
|
085406控制工程 |
5人左右 |
||
|
081105導航、指導與控制 |
1人左右 |
||
|
080402測試計量技術及儀器 |
1人左右 |
||
二、復試時間另行通知,其他內容參見《瞬態物理重點實驗室報考碩士研究生復試錄取工作細則》