一位剛畢業應屆生一年能拿多少薪水?
如果在華為,這個數字最高可能是201萬元。
華為重金砸人才的消息,在網上炸了鍋:
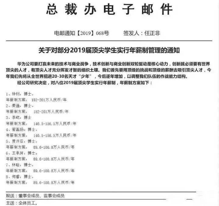
對8位新員工實行年薪制,這8位學生全部為2019屆應屆頂尖學生,其中年薪最高的為201萬,最低的為89.6萬。華為已證實新聞的真實性。

圖片來源:網絡
隨后,關于此事,任正非簽署的《總裁辦電子郵件》曝光,不僅佐證了新聞的真實性,而且披露了排名第一位、年薪201萬畢業生的資料:
鐘釗,中國科學院2014級碩士生、2016級博士生,培養單位是中國科學院自動化研究所,碩博階段攻讀專業都是“模式識別和智能系統”。
就連鐘釗的導師,在接受媒體采訪時,談到華為201萬高薪納英才一事,也連呼:
“有點太高了!我們都感到很驚奇!”
更令人驚奇的是,這8位高薪聘請的畢業生,不過是華為今年“天才計劃”的一部分。
早在今年6月,任正非就對外宣稱,2019年,華為將高薪從全世界招進20-30名天才少年,補充組織新鮮血液;而2020年,這個數字將變成200-300名。
“201萬年薪”、“天才少年”、“名校畢業”、“博士學歷”、“高精專業”……這些光環和資源,并非人人可得,甚至從概率上來講,它只屬于一小部分人。
但是,華為重金砸人才的策略,還是砸醒了這樣5個和教育、和職場有關的誤區:
一、當網紅多輕松,讀書有什么用?
不知道為什么學習,是當今孩子面臨的最大問題。
這種迷茫,在“嘩啦”一下打開的光怪陸離的網絡世界里,更是被無限放大:
拍點曖昧出位的視頻,寫點浮夸焦慮的文字,發點驚世駭俗的言論,吸引或真或假的流量,就能賺到錢,何必要寒窗苦讀十多年?!
“我的夢想是當網紅,不用辛苦還能出名!”
這是很多孩子寫在紙上的真心話,也是很多老師痛心疾首的焦慮點。
網紅的崛起,讓教育者憂慮年少的孩子們,只看到一時紅的都是網紅,卻沒看到一直紅的都是人才。
當那些流量千萬、百萬的網紅,因販賣焦慮,兜售恐慌,喪失底線,相繼消失在網絡里,而那些踏實努力、不斷學習、適時清醒的人才,一直行走在陽光下,多少孩子才能明白:
好好讀書,隨大溜吃苦,越努力越幸運,才是這世上最好的路。
二、害怕談錢的教育,為什么不完整?
我們的教育,最缺乏的,恰是金錢教育。
“金錢充滿銅臭味”,“談錢的人都庸俗”,“做人要有高尚情操”……
長久以來,我們都停留在這種僵硬而虛偽的金錢觀里,活得像個不需要錢的理想主義者。
我們不敢大大方方地承認,好好讀書,錘煉技能,修行品德,拓展人脈,就是為了將來賺更多更正當的錢,就是為了在不缺錢的情況下做出更多遵從內心的選擇,就是為了給最親最愛的人更有品質的生活,就是和更多志同道合的人一起發財一起逐夢。
很多時候,正是我們自欺欺人地給讀書和學習,安上許多假大空的名號,讓孩子在虛無和分裂中迷失了方向,恰恰忘記了正確的金錢觀,本身就是價值觀的一部分。
金錢觀是價值觀的一部分
直到長大成人,面臨殘酷而現實的生活,我們才明白:
“錢不是萬能的,離開錢是萬萬不行的”,最重要的是后半句。
任正非之所以是國人敬仰的企業家,除了他帶華為創造了一個不可復制的科技王國,還有他用華為顛覆了那個頑固虛偽的金錢偏見:
“我們一路奮斗,不是為了改變世界,而是為了掙錢給老婆花。”
“看華為哪個人是人才,就看他給老婆買多少包。”
“吸引人才,留住人才,就要用錢砸啊。”
他這些不經意間說出又廣為流傳的段子,給我們樹立了一個清爽而真實的金錢觀:
奮斗者的第一目標,就是讓家人過得好。和優秀者同行,先把錢說清。
三、讀書不怕功利,怕的是太功利。
不管你承不承認,讀書和學習,一直都有功利的色彩。
古人說,書中自有黃金屋,書中自有千鐘粟,書中自有顏如玉。
父輩說,當年為了進城端上鐵飯碗吃上商品糧,所以讀書錐刺股頭懸梁,曾經代表身價的商品糧供應證。
我們引用龍應臺的話說:孩子,我要求你讀書用功,不是因為我要你跟別人比成績,而是因為,我希望你將來會擁有選擇的權利,選擇有意義、有時間的工作,而不是被迫謀生。
看看,不管是古人的功名、利祿和美女,還是先民的戶口、身份和飯碗,還是我們的選擇、價值和夢想,我們都該大大方方地承認:
不管是向外索求,還是向內探索,讀書都承擔著實現獲得感和成就感的功利角色。
讀書不怕功利,怕的是楊絳先生所說的“書讀得不多,想要的卻太多”的太功利。
四、那些年薪200萬的人,都有無法想象的365天。
這個世界上最大的假相之一就是:別人都過得很好,別人都掙錢很輕松。
我知道的不少自媒同行,不乏年薪百萬者,但他們真的很拼命。
比如公號大咖連岳老師,今年49歲,每天5點準時起床,堅持日更,一年365天幾乎從不間斷。他的公眾號也是他一個人在寫,不存在背后團隊和寫手。
在家庭和事業中輾轉的女性自媒人,更是不易,我們網上湊到一起,最常問的話題,不是誰寫了閱讀量多少的爆文,而是:
“你月經不調好了沒?你乳腺做完手術痊愈了沒?你的子宮肌瘤摘除了沒?”
不僅是自媒行業,我見證的每個行業的每個人,只要不是混日子得過且過,想掙點錢都是辛苦的。
人間實苦,所以幸福才難得
眾生皆苦,就看在哪個平臺哪個圈子里苦。
這就是生活的真相。
薪酬豐厚的華為,一直以高強度工作飽受詬病。但直到這次華為強力反對美國的霸權制裁,我們才知道,正是依靠這種“在看不見的地方默默超越”的辛苦,華為才有了備胎計劃,才成了打不垮的企業。
剛畢業的博士,拿到201萬的年薪,是光鮮的。但這背后,是一年365天里常人無法想象的壓力和付出。
這是真相,也是慈悲。
五、薪酬落實不下來,不要談什么情懷!
任正非重金求賢的新聞,之所以受到這么高的關注,是因為IT行業,996是司空見慣,匱乏的,卻是與之相匹配的薪酬。
其實,不僅僅是IT行業,體制內外各個行業都是如此。
有些老板,張口閉口就談奉獻,談情懷,談職業精神,卻在員工薪酬這個問題上,雞賊得像個葛朗臺。
大家都是成年人,首要的任務不是吐沫星滿天地談情懷,而是踏踏實實地還完車貸房貸,然后還能留個喝茶錢。
畫餅充饑的事兒,只能干一次,說多了就沒人信了。
好員工,要踏踏實實地工作,對得起自己那份薪酬。好老板,要大大方方地發錢,對得起鞠躬盡瘁的員工。
華為201萬年薪事件,給各位老板再次提了醒:
王者的江山,是百姓幫忙打的。想像華為那樣牛掰,就要像任正非那樣愛才。
最后:
祝賀那些一畢業就年薪201萬的人才,多金也多健康。
愿這個就業季,更多孩子能找到年薪豐厚的平臺機遇。
愿我們的教育,敢于談談愛和情操,更勇于談談錢和真相。
愿我們的老板,在加班時說得多起勁,在發錢時也能給得多得勁。
閑時花開(ID:xsha369):作者劉娜,80后老女孩,情感專欄作者,原創爆文寫手,能寫親情愛情故事,會寫親子教育熱點,被讀者稱為“能文藝也理性的女中年,敢柔情也死磕的傻大妞”。????