# 事件回顧 #
3月27~28日,上海師范大學外國語學院英語筆譯專業進行復試,共95人進入復試。
3月29日,公布擬錄取名單。
4月初,通知考生辦理調檔等相關入學手續。
5月21日,上海師范大學電話通知30多位擬錄取同學取消待錄取,原因:有人舉報復試群內泄題。
5月24日,在官網發布了新的研究生錄取名單,筆譯招生人數為80人,公示擬錄取人數為40人。
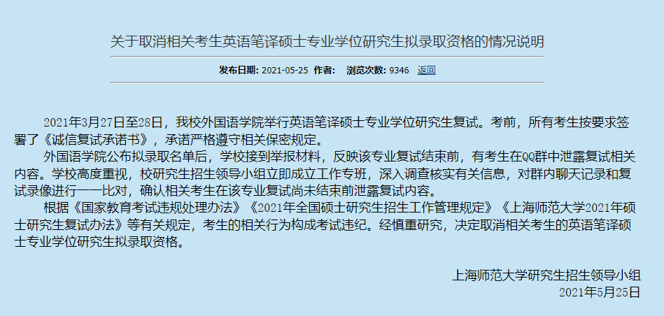
5月25日,發布《關于取消相關考生英語筆譯碩士專業學位研究生擬錄取資格的情況說明》因考生在QQ群泄露復試相關內容,經對聊天記錄和復試錄像一一比對,確認考生泄露復試內容行為。

圖片來源:上海師范大學研究生院
# 真實性 有待考證 #
上海師范大學后續是否再次取消擬錄取有待考證,不過小編在這里拋出幾個疑問。
首先,既然又取消了一部分人的擬錄取資格,鑒于上次的輿論影響,況且近期也是各院校最重要的招生季,如有此種情形,院校招生辦是否應該發個通知,說明二次取消擬錄取的前因后果,做到公開透明,截止發文前小編沒找到。
其次,所有擬錄取考生必須通過教育部錄取檢查之后方能正式錄取,否則,擬錄取結果無效,根據研究生院通知,6月中旬前后開始陸續郵寄錄取通知書。
并且根據上海師范大學,2021年擬錄取碩士研究生名單公示已結束,公示期已過,考生產生異議是否“無限期”~

圖片來源:上海師范大學研究生院
#1
網絡是有記憶的,即使是出于非功利性的目的傳播考試相關信息,也是對更多考生的不公平,不要以自己固有思維去忽略本該引起重視的文件內容。
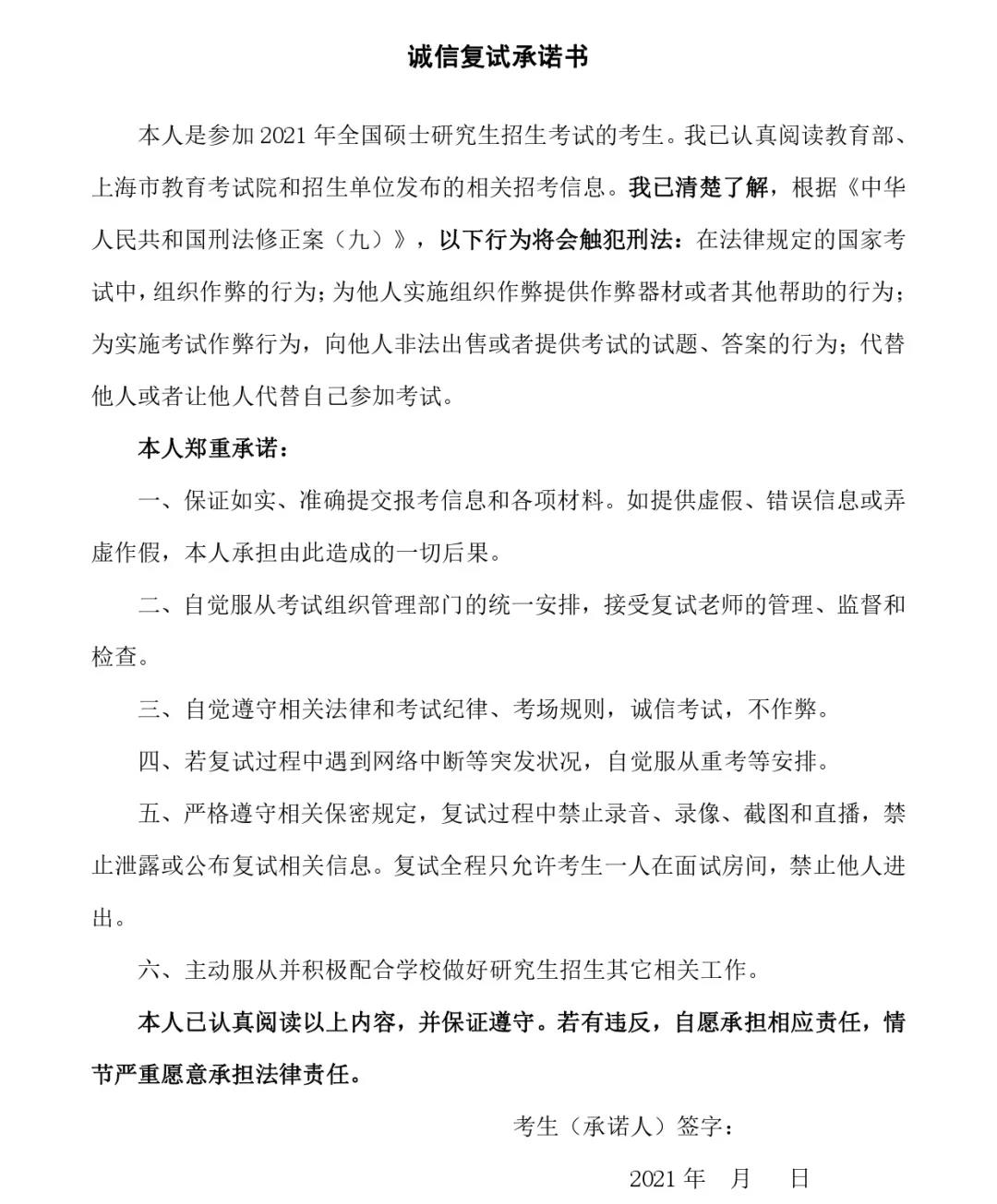
而且在復試前,每個學校都會要求考生簽署《誠信復試承諾書》,其中有明文說明“嚴格遵守相關保密規定,復試過程中禁止錄音、錄像、截圖和直播,禁止泄露或公布復試相關信息。”

圖片來源:上海師范大學研究生院
在這個事件中,被取消擬錄取的同學我們感到“惋惜”,但是我們忽略了那些沒進入這個交流群獲取復試信息的同學,或者在擬錄取邊緣的同學,他們也曾努力一整年,沒想到敗倒在了不透明的信息搜集能力或網絡社交能力上。
#3
往年也不乏有同學私下分享復試經驗和復試題目,沒有被公開說明不代表行為的正確性。
此次上海師范大學取消擬錄取資格,加上今年人大也因相同原因取消了部分考生的擬錄取資格,也是希望考生能夠重視《誠信復試承諾書》。
而且對高校從事復試工作的老師也提出了更高的要求:①是否能夠在復試前三令五申明確說明這種行為或考生相似行為的錯誤性,避免再出現考生被取消擬錄取的情況。②復試是選拔研究生綜合素養的重要一環,是否在復試程序的設置上能夠有效避免發生泄題事件,是否在復試題目的設置上使得考生認為沒有交流的必要性。
以上就是今天的全部內容,想要獲取更多資訊,請持續關注本網站!
以上就是今天的全部內容,想要獲取更多資訊,請持續關注本網站!